Ga naar inhoud


Aanbevolen berichten

Geplaatst:

Beste Sprietje,

 

Ja bij de aansluiting van As1.  Dit kwam beter uit bij het eerdere CD monoblock en ik heb dit bij de omwisseling met de Konig

1 op 1 overgezet.

Ik geloof niet dat het enig verschil uitmaakt. Dat zal in de orde van tienden van dB's zijn en de IF RF pegel vanuit de LNB lijkt me

dusdanig hoog dat ik me die drukte bespaar. 

In een ander topic over de kabellengte van coax wordt zelfs gesproken over 100m coax, wat op zich al aangeeft dat de LNB

voldoende peut geeft.

Ook het brugje van Trust in de Diseqc switch zal hoe dan ook een verandering geven in impedantie omdat het naar de niet

gebruikte poort een stub zal vormen en dientengevolge ietwat verlies.

 

Vanochtend met de dampdruppels op de feeds had ik nog goede ontvangst, dus ben zeer tevreden zo 🙂

 

 


Geplaatst:

Na een afdwaling van het orginele topic 'Het Brugje van Trust' is het goed om hier weer naar terug te keren, omdat ik in mijn vorige posting sprak  over een stub en dit nader wil toelichten.

 

Trust heeft op een gegeven moment binnenin de DiSeqc switch een brugje gesoldeerd van LNB 1 naar LNB 2, om daarmee het monoblock rechtstreeks op de DiSEqC switch aan te kunnen sluiten i.p.v. de oplossing met een gemodificeerde splitter.


Beide manieren kunnen echter een verborgen probleem veroorzaken doordat er een zgn stub of in dit geval (een betere omschrijving)  een zuigkring optreedt.

 

Een zuigkring bestaat uit een 'aftakking' welke  'open' of 'gesloten' is aan het uiteinde. Voor een bepaalde frequentie kan een zuigkring het (normaliter ongewenste) signaal reduceren.

 

Het satelliet signaal van pak en beet 11 Ghz wordt in de  LNB omgezet naar een lagere frequentie. Deze frequentie ligt in de orde van 1000 tot 2000 Mhz ( = 1 tot 2 Ghz ) welke door de coaxkabel naar de TV receiver wordt getransporteerd.
De golflengte van 1Ghz is 30cm en van 2 Ghz is dit 15cm.  Nemen we een frequentie van 1,5 Ghz als voorbeeld, dan is de golflengte 20 cm.  Deze 20cm is de lengte van een volledige sinus van 360 graden.  

Op een willekeurig punt in de coaxkabel doorloopt het satellietsignaal in de tijd bekeken deze sinus van 360 graden.  Op dit punt zal het signaal op een gegeven moment nul zijn, daarna maximaal( positief), weer nul, daarna maximaal (negatief) om weer bij nul uit te komen en het voorgaande herhaald zich daarop met een 'snelheid' die evenredig is aan de frequentie van 1,5 Ghz.  Een verandering van nul naar maximaal bedraagt dus 90 graden oftewel een kwart golflengte etc.


Het satelliet signaal bevat 'vermogen';  namelijk ons TV programma Dit vermogen is opgebouwd uit het product van spanning x stroom.   De sinussen van spanning en stroom zijn qua tijd echter niet gelijk.  Spanning en stroom zijn namelijk 90 graden van elkaar verschoven binnen onze coaxkabel. Dat betekend als de spanning maximaal is,  de stroom nul en vice versa.

 

Als je voorstelt dat het 'stroom' satellietsignaal zich al wisselend over de coaxkabel verplaatst,  je het misschien ook voor kan stellen,  dat indien de kabel ineens 'eindigt' door een open uiteinde, hier het wisselende signaal stopt.  Het blijkt dat aan het open uiteinde er geen stroom meer kan 'lopen'.   Aan het uiteinde is de stroom 'nul'     Maar omdat stroom en spanning 90 graden verschoven zijn, is aan dit uiteinde de spanning juist maximaal.
( Stel je het als je stopcontact voor;  ook al is er niets aangesloten ( open uiteinde ),   het niet voor niets is dat er kinderbeveiligingen zijn, wat de spanning op je stopcontact is wel 230 V )
Echter een kwart golflengte voordat het uiteinde is bereikt is de stroom maximaal en de spanning nul.
Op deze werking berust een stub of zuigkring.

 

Indien er een brugje is aangebracht binnen de DiSEqC switch  tussen poort 1 en 2 ( en op poort 1 de coaxkabel is aangesloten ) waarbij de lengte van het brugje in de buurt komt van een kwart golflengte, er problemen kunnen ontstaan.
Stroom maximaal in bovenstaande voorbeeld, kan namelijk worden opgevat als een 'kortsluiting' . Spanning maximaal betekend een hoge impedantie (hoogohmig) .
Poort 2 is namelijk niet aangesloten en daarmee 'open' ( ofwel de diode is niet in geleiding ) en is hoogohmig.
Indien het brugje + printbaan van poort 1  naar diode / uiteinde F connector van  poort 2 nu 5 cm blijkt te zijn (korter zelfs nog indien we de verkortingsfactor mee laten wegen),  betekend het dat er op poort 1 een stroommaximum zal ontstaan.  Het satellietsignaal van 1,5 Ghz  op poort 1 'ervaart'  dit als een kortsluiting en het signaal op poort 1 zal 'weg gezogen' worden.  Je ervaart dit door een slecht 1,5 Ghz signaal op je receiver (corresponderend met pak em beet transponders  op 11 Ghz )


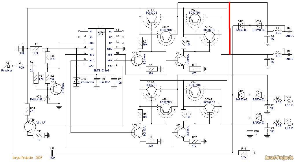
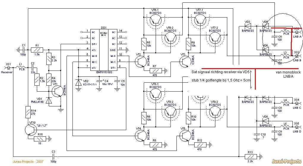
In onderstaande afbeelding is schematisch een DiSEqC switch afgebeeld met een stub ter verduidelijking. ( LNB A = poort 1,   LNB B = poort 2 )
Het omcirkelde is daaronder met rode signaalweg verduidelijkt.


Er is gelukkig een oplossing,   welke  moet zorgen dat het Satelliet signaal niet weg gezogen wordt.  We willen niet dat het Satelliet signaal richting brugje (stub) gaat en kunnen dit blokkeren door een spoel (choke) . Deze spoel is heel hoogohmig voor ons Satellietsignaal en verhinderd zodoende het weglekken van het Sat signaal richting de brug van Trust .
Deze spoel laat gelukkig nog wel de DiSEqC stuursignalen ( en DC H/V spanningen ) vanaf poort 2 naar poort 1 door omdat de frequentie van de DiSEqC signalen heel veel lager is dan van ons Satelliet signaal en de spoel hier geen belemmering vormt.


Op 1,5 Ghz zal een stukje koperdraad van 5 windingen al zoveel 'weerstand' bieden dat we voor het brugje van Trust binnen een DiSEqC switch beter dit spoeltje kunnen solderen.


Als we de afbeelding in de allereerste posting van Trust bekijken zien we dat aanvankelijk een gemodificeerde splitter het uitgangspunt is van de 'brug van Trust'.
Ook hierbij geldt bovenstaand verhaal;  de aftakking in de splitter welke via een stukje coaxkabel naar poort 2 gaat en aan het uiteinde 'open' is, zal bij een bepaalde lengte van de coaxkabel naar poort 2 ook hetzelfde effect kunnen vertonen. 

 

In bovenstaand verhaal is uitgegaan van een 'open' uiteinde van een kwart golflengte,  echter na elke halve golflengte herhaald zich de situatie.  Dus een 3/4 golflente met 'open'  uiteinde reageert zoals een 1/4 in bovenstaand voorbeeld.  Zo ook een 5/8, 7/8  etc.

 

Coaxkabel bezit echter een verkortingsfactor; Het satellietsignaal 'reist' minder snel door de koperdraad dan het door de lucht doet.  Een verkortingsfactor van 0,8 betekend dat een 'golflengte' van 20 cm in de lucht overeenkomt met een stukje coax van 0,8 x 20 = 16 cm.

 

Omdat bij de brug van Trust het uiteinde op poort 2 'hoogohmig' is, zoals blijkt uit de latere postings van Trust, is hier de 1/4 stub van toepassing.   


Terzijde; Een halve golf stub welke aan het uiteinde is kortgesloten geeft dezelfde uitwerking als de 1/4 open stub in ons voorbeeld.  Hier niet van toepassing, maar voor de beeldvorming werkt het verhelderend.

 

Eerder noemde ik tussen aanhalingstekens : het ongewenste signaal ;   Omdat zuigkringen vaak worden toegepast om ongewenste signalen te reduceren.

 

Indien je een signaal ontvangt wat ongewenst is, dit signaal dus verzwakt kan worden door een zuigkring.  Bijv. je ontvangt met een DVB-T antenne de TV signalen van Digitenne, maar de TV ontvanger geeft een slecht signaal omdat er in de buurt een sterke zender aanwezig is op een andere frequentie ( bijv 450 Mhz).    Door een open  1/4 zuigkring  of gesloten 1/2 zuigkring van coaxkabel  parallel te zetten aan de TV coax ingang, je hierdoor het ongewenste signaal 'kortsluit' en de storing elimineert.

 

Groet 4KUHD

 

 

 

stub.jpg

Geplaatst:

Hebben de PIN-diodes dan feitelijk geen invloed in dit geheel?

 

In de zin dat ze, als er spanning op komt te staan, als condensator gaan werken, en er dan dus geen 'open einde' meer is?

(Zo begreep ik PIN-diodes altijd.)

 

Groet,

A33

Tip: Als je reageert op een post, geef dan altijd een citaat van de (gehele) post waar je op reageert. Sommige leden kunnen namelijk hun oorspronkelijke posts achteraf nog wijzigen, en wel veel langer dan de sinds jaar en dag in de huisregels (voor alle leden) vermelde periode van 30 minuten. Dat dat inbreuk doet aan de continuïteit van de foruminhoud, en een ongelijk speelveld creëert, wordt kennelijk (helaas) niet belangrijk geacht.

 

 

 

Geplaatst:

Goed opgemerkt A33 🙂 Door het brugje van Trust komt ook diode VD6 in geleiding op het moment dat LNB A via het DiSEqC commando wordt aangestuurd door de voedingsspanning.

Op dat moment staan feitelijk VD5 en VD6 parallel. 

 

Ik heb echter geen idee wat de invloed zal zijn van de looptijdverschillen door die parallelschakeling, indien er een normale brug gesoldeerd zou zijn.  Immers het Sat signaal verdeeld zich dan over VD5 en VD6, maar heeft het signaal via VD6 een langere weg te gaan omdat het via het brugje van Trust loopt. 

Daarom denk ik dat het sowieso raadzaam is om een spoeltje te gebruiken.

 

Het feit dat er voor PIN diodes is gekozen,  is gelegen in het feit dat deze diodes prima hoogfrequente eigenschappen hebben. 

Een standaard diode zoals 1N4148 zou ongeschikt zijn om het signaal van 1 tot 2 Ghz te geleiden. 

De diodes in het DiSEqC schema hebben enkel tot doel om de gewenste poort van spanning te voorzien en de niet gebruikte poort te 'blokkeren'.

 

De datasheet van deze pin-diode geeft een capaciteit op van 0,55 pF bij een sperspanning van 1 V en neemt af bij hogere spanning. 

Er zijn wel varicap-diodes die gekozen worden vanwege hun capaciteit,  welke veranderd door de hoogte van de sperspanning.  

Ideaal om FM modulatie te realiseren in een zendertje en werd vroeger gebruikt in de Philips TV met kanalenkiezers dmv een 'wieltje' die een meerslagen potmeter bediende zodat de

spanning op de varicap varieerde en zo de frequentie kon worden ingesteld.

 

Coaxkabel op zichzelf heeft ook al een eigen capaciteit per meter en daardoor mede verantwoordelijk voor de verliezen.

 

 

  • 2 weken later...
Geplaatst:

Vandaag kreeg ik de Jasen DiSEqC switch binnen die ik een tijd geleden via *** had besteld en heb het dingetje meteen opengehaald wat piece of cake bleek te zijn.

Ja, dit blijkt een 'echte' DiSEqC switch en gelukkig geen miskoop , want voor hetzelfde geld is het een splitter,  want je weet het maar nooit voor die 3,50 Eu inc. verzendkosten 🤣

 

Vervolgens het brugje van Trust aangebracht en dit heb ik aangebracht tussen de 'uitgangen' van de transistoren zodat bij het kiezen van poort A of B de voedingsspanning

en DiSEqC signalen op hetzelfde punt uitkomen.

 

Bij de ongebruikte poort heb ik de diode verwijderd ( vergelijk met het schema in de vorige posting )  VD6 is verwijderd zodat er geen "invloed" meer kan zijn door de ongebruikte poort

Welliswaar komen de voedingsspanning en DiSEqC signalen ook nog steeds op poort B uit, maar is voor het RF sat signaal poort B compleet afgesloten doordat VD6 verwijderd is.

 

Mijn ervaring is goed. Ik kan zeker geen kwaliteitsverlies qua sat signaal ontdekken vergeleken met mijn Anttron DiSEqC switch en heb zelfs het idee dat deze Jasen zelfs iets minder demping geeft.

Excuses voor de wat slechtere modificatie foto ( het werd al donker , dus flitser )

 

2022786083_JasenDiSEqCswitch.thumb.jpg.91c152e71061a57f1dcf5a4ff3befcd2.jpg

1272877484_DiSEqCswitchopen.thumb.jpg.e12544f5cf00506d22f0df0ec9bdb587.jpg

1633909473_BrugvanTrust.thumb.jpg.3a1ea4644f5f94732f4c1967207642e2.jpg

diseqcmod.jpg.2c66e31a700be1dd41bc3d3700e40452.jpg

Geplaatst: (aangepast)

Ja, zo kan het natuurlijk ook. HF afsluiten, en DC "doorverbinden". :)

 

Trust zelf deed het (voor gebruik met een triple LNB) door de DC-schakelspanning na het IC af te sluiten (zodat HF geen probleem meer werd), en diodes van de schakel-IC naar één (darlington-pair?) schakeltransistor (van één diseqc-poort) te plaatsen. :)

Zie https://www.sat4all.com/forums/topic/109616-oplossing-komb-monoblockdiseqc-switch/?do=findComment&comment=2175286

en plaatje: https://www.sat4all.com/forums/topic/340373-ontvangst-van-13-16-192-235-282/page/2/?tab=comments#comment-2240635

 

 

Groet,

A33

aangepast door a33

Tip: Als je reageert op een post, geef dan altijd een citaat van de (gehele) post waar je op reageert. Sommige leden kunnen namelijk hun oorspronkelijke posts achteraf nog wijzigen, en wel veel langer dan de sinds jaar en dag in de huisregels (voor alle leden) vermelde periode van 30 minuten. Dat dat inbreuk doet aan de continuïteit van de foruminhoud, en een ongelijk speelveld creëert, wordt kennelijk (helaas) niet belangrijk geacht.

 

 

 

Geplaatst:

A33;  Ja dit werkt prima zo 😀  en had inderdaad eerder gelezen dat Trust ook een triple LNB schakelde mbv een modificatie.

 

Het circuit van mijn Jasen is niet helemaal gelijk met het schema hierboven, maar het komt feitelijk op hetzelfde neer.

 

Ik denk dat door het trucje ook toe te passen op de uitgangen van de VT8 en VT9 combinatie en deze door te verbinden met

knooppunt  C6/L2   in het schema en het verwijderen van VD7 + VD8,     je zelfs 4 poorten op 1 uitgang kunt realiseren.

 

Het enige waar ik me ietwat 'zorgen' over maak bij de Jasen is het toch wel kleine formaat van de zwarte SMD torretjes.

Deze moeten namelijk wel de stroom leveren voor de LNB's   In het hierboven geplaatste schema zijn twee transistoren volledig

parallel geschakeld, zodat elke tor slechts de helft aan stroom te verwerken krijgt en dus minder warm zal worden.

Maar de tijd zal het leren........

 

Het lijken bijna darlington transistoren in dit schema, maar zijn het niet omdat de darlington twee achter elkaar geschakelde torren

zijn in 1 behuizing.

De 'stroom - versterking'   gaat bij de darlington dubbelop door beide versterkingsfactoren van elke tor afzonderlijk,   te combineren tot

een grotere versterkings-factor.

Groet 4KUHD

Geplaatst:
3 uren geleden, 4KUHD zei:

Het lijken bijna darlington transistoren in dit schema, maar zijn het niet omdat de darlington twee achter elkaar geschakelde torren

zijn in 1 behuizing.

 

Ik denk dat het daadwerkelijk darlingtons zijn.

Ze hebben immers (bijvoorbeeld) nummer VT6-1 en VT6-2; m.a.w. ze hebben alletwee nummer VT6.

Tip: Als je reageert op een post, geef dan altijd een citaat van de (gehele) post waar je op reageert. Sommige leden kunnen namelijk hun oorspronkelijke posts achteraf nog wijzigen, en wel veel langer dan de sinds jaar en dag in de huisregels (voor alle leden) vermelde periode van 30 minuten. Dat dat inbreuk doet aan de continuïteit van de foruminhoud, en een ongelijk speelveld creëert, wordt kennelijk (helaas) niet belangrijk geacht.

 

 

 

Geplaatst:

Het zijn BC807 torretjes; de smd variant van de veel gebruikte bc 54x (bc547 etc) reeks en staan parallel, dus basis aan basis,  collector aan collector en emitter aan emitter.

 

Bij een darlington is de emitter van de 'eerste' ingangstransistor vebonden met de basis van de 2e transistor en is de eerste transistor a.h.w  'fijntjes' , wat zoveel wil zeggen

dat deze gevoeliger is voor kleinere stromen, maar ook maar een kleinere uitgangsstroom kan leveren. 

Deze uitgangstroom kan echter de 2e transistor in het darlington paar weer open sturen.    bijv   ingangsstroom is 10 mA  en de 1e tor heeft 10x versterking , wat dus 100mA output betekend. 

Deze 100 mA stuurt de 2e tor open en als deze ook 10x versterking heeft, is de uitgangsstroom 1000 mA  ofwel 1A.   De totale versterkingsfactor is  daarmee 100 x     

 

De 2e tor had zonder hulp van de 1e tor de 10mA niet kunnen versterken tot 1000 mA , net zoals de 1e tor nooit 1 A had kunnen leveren.

 

Groet 4KUHD

darlington.jpg.bcafae22f62c9e796fb773c1077dae1c.jpg

  • 4 weken later...
Geplaatst:

In een ander topic had ik de vraag gesteld of iemand wist waarom ik de transponder As2 niet meer kon ontvangen waarop Food Network Quest etc gehuisvest zijn.

Een LNB swap lostte dit probleem in 1e instantie op, zei het dat de vervangende LNB van het type merk/type was; Interstar.

Kort daarop vielen er toch weer kanalen uit en ditmaal was het een transponder van de Hotbird.....

 

Daarop heb ik een Inverto Black Ultra gekocht voor As2 en wooow dit gaf een nog sterker signaal...  wat een gevoelige LNB is dat toch :-)

En wat ik niet verwacht had, gebeurde toch...... Op de TV in de slaapkamer was de transponder As2 Food Network / Quest  toch weer verdwenen.......

 

Ik gebruik voor beneden (Samsung TV) en boven (Philips en LG) 2 separate Diseqc switches.  De Philips en LG plug ik handmatig om daar de LG niet

veel gebruikt wordt voor satelliet TV

De hierboven beschreven Jasen had ik op de Samsung aangesloten en de Anttron op mijn Philips.    Deze omwisselen gaf als resultaat dat het probleem zich verplaatste

en het dus de Jasen Diseqc switch wel moest zijn.

 

Om een lang verhaal korter te maken;  Poort 3 van de Jasen bleek de culprit te zijn.   As2  aansluiten op poort 4 gaf weer hoop.   Toch bleef de transponder As2

met FN/Quest een lastige op de Philips TV, maar had de LG er geen moeite mee.

Aan de signaalsterkte kon het niet liggen; de Inverto levert een dijk van een signaal.

Bij het ohms (DC) meten van alle poorten, bleek dat poort 3 een afwijkende weerstandswaarde gaf;  welliswaar hoogohmig voor DC, maar voor 2 Ghz kan dit totaal

anders zijn.

Hierop heb ik in de Jasen de diode van poort 3 verwijderd en ook de voedingslijn naar de LNB aansluiting direct achter de transistor  verbroken. 

Voila......   Alles werkt weer zoals het zou moeten :-)

 

Wat de oorzaak en het gevolg is geweest, is niet met zekerheid te zeggen, maar mijn verstand zegt me dat er in de Interstar LNB een 'fout' ( oscillatie? )  is opgetreden

waardoor de poort teveel stroom heeft getrokken en misschien een hogere inductie of oscillatie -spanning heeft afgegeven, waardoor de C in het laagdoorlaatfilter ( C8 in het schema hierboven) een knauw heeft gehad en de reden was voor de afwijkende ohmse DC waarde.  Het laagdoorlaatfilter 'belaste' daardoor  de voedingspanning en/of vormde een

impedantieafwijking welke zich op de uitgang naar de TV voordeed.

Met als resultaat dat zenders wegvielen en dan vooral de zwakkere transponders.

 

Wat heb ik geleerd:   De Inverto is een TOP LNB :-)    en tevens dat die goedkope Chinese Diseqc switches dus inderdaad slecht zijn.

 

Ik ga die Diseqc dus zekers vervangen en zoek een goede Diseqc switch.   De Anttron is makkelijk open te halen, maar heb de indruk dat het qua demping nog wel beter kan.

 

Wat is een goede Diseqc switch ? 

 

Dan ga ik in het voorjaar alle coaxkabels ook meteen vernieuwen, zodat het binnenkort allemaal echt tip top werkt.

 

Wat begon als spielerei met gebruikte Triax 64 schoteltjes icm CD LNB is nu echt uit de hand aan het lopen 🤣

 

Groet 4KUHD

  • Moderator
Geplaatst:

Kijk eens bij Spaun, voor disecq switches.

Gaat niet bestaat niet!            65" 4-K OLED,  Vu+ Duo 4K SE BT, Vu+ Solo 4K, Rebox-8500, Rebox-8000, Wavefrontier T-90, Satlook Digital NIT, Megasat HD5 Combo

Gebruik je een advertentie blocker? Maak dan een uitzondering voor onze website. Zonder advertentie (inkomsten) kan deze site niet voortbestaan.

Maak een account aan of log in om te reageren

Je moet een lid zijn om een reactie te kunnen achterlaten

Account aanmaken

Registreer voor een nieuwe account in onze community. Het is erg gemakkelijk!

Registreer een nieuwe account

Inloggen

Heb je reeds een account? Log hier in.

Nu inloggen
  • Wie is er online   0 leden

    • Er zijn geen geregistreerde gebruikers deze pagina aan het bekijken
×
×
  • Nieuwe aanmaken...